Blockchain-analytikere har afsløret forbindelser mellem LIBRA meme coin og andre tvivlsomme kryptoprojekter, herunder Melania Trumps officielle token.
Disse fund har skabt yderligere bekymringer om LIBRA, især efter dens korte godkendelse af Argentinas præsident Javier Milei.
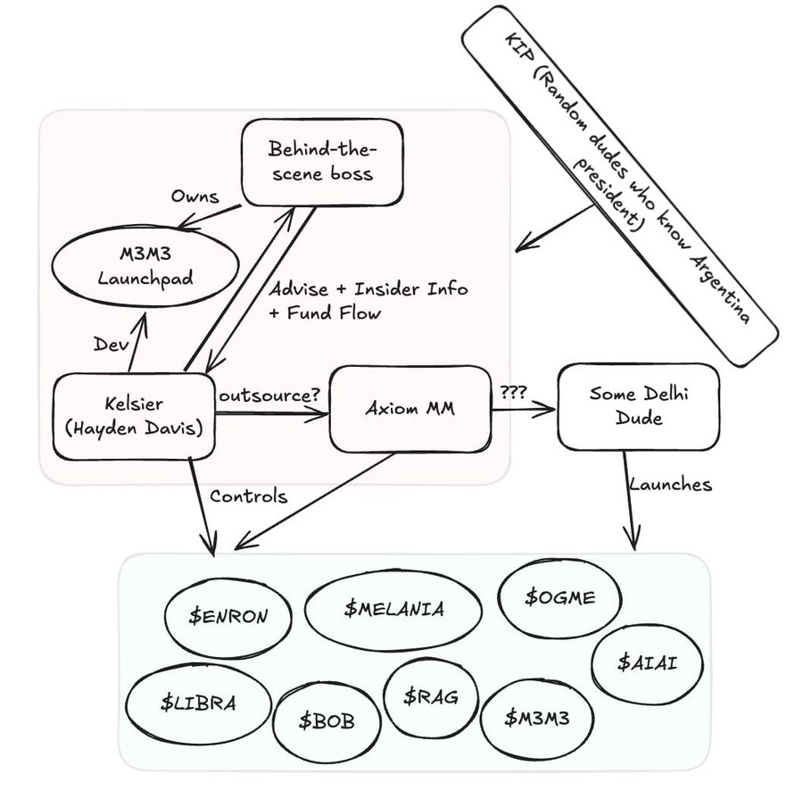
Mistænkelige forbindelser mellem LIBRA og MELANIA
Den 16. februar påstod Chaofan Shou, medstifter af Fuzzland, at LIBRA’s market maker opererer fra Delhi og også var involveret i MELANIA meme coin.
Shou delte wallet-data, der antyder, at den samme enhed kontrollerede begge projekter, hvilket øgede mistanken om koordineret insideraktivitet. Han forbandt yderligere LIBRA-teamet med tokens som Enron og OGME, der fulgte et lignende mønster af kursmanipulation.
Disse projekter oplevede hurtige kursstigninger drevet af insiderhandel og automatiserede bots, efterfulgt af pludselige salg, der efterlod private investorer med tab. Dette mønster ligner pump-and-dump-svindel designet til at udnytte handlende.
MELANIA tokenet, lanceret lige før Donald Trumps anden embedsperiode, steg kortvarigt til en markedsværdi på 2 milliarder dollars, før den faldt under 200 millioner dollars.
LIBRA fulgte en lignende bane. Efter at have modtaget offentlig støtte fra præsident Milei, oplevede tokenet en stigning i investeringer. Men insiders trak angiveligt 107 millioner dollars ud kort efter, hvilket førte til dens kollaps.
Efter sammenbruddet distancerede Milei sig fra projektet, hvilket udløste beskyldninger om markedsmanipulation. Nogle kritikere har endda opfordret til hans afsættelse og kaldt hændelsen en finansiel og politisk skandale.
Libra-insidere afviser bedrageriske anklager
På trods af kontroversen har KIP Protocol, en enhed forbundet med LIBRA, nægtet enhver forseelse.
Julian Peh, KIP’s direktør, udtalte, at alle midler forbliver on-chain og er redegjort for. Han præciserede også, at KIP ikke havde nogen rolle i tokenets lancering og tilskrev ansvaret til Kelsier, projektets market maker.
“KIP har i dag modtaget meget FUD, inklusive trusler mod mig og mit personale, men vi var ikke involveret i lanceringen, vi håndterede ingen tokens eller SOL. KIP anerkendte offentligt sin rolle i projektet (dog ikke i tokenudstedelsen), fordi vi allerede var opført på hjemmesiden og troede på initiativets potentiale,” sagde KIP.
I mellemtiden beskyldte Hayden Davis fra Kelsier præsident Milei og hans team for investorernes tab. Han argumenterede for, at meme coin-investeringer i høj grad afhænger af tillid og godkendelser.
Da Mileis team slettede deres reklameindlæg, opstod der paniksalg, hvilket førte til et kraftigt markedsfald.
Ikke desto mindre udtalte han, at hans team stadig tror på projektet og planlægger at geninvestere 100 millioner dollars i det. Så i stedet for at overføre aktiverne til præsident Mileis associerede eller KIP, planlægger Kelsier at geninvestere midlerne i LIBRA og brænde alle erhvervede tokens.
“Jeg foreslår at geninvestere 100% af de midler, jeg kontrollerer, så meget som 100 millioner dollars, tilbage i Libra Token og brænde hele den købte beholdning. Medmindre der præsenteres et mere levedygtigt alternativ, har jeg til hensigt at begynde processen med at gennemføre denne plan inden for de næste 48 timer,” udtalte Davis.
LIBRA-kontroversen fremhæver de risici, der er forbundet med spekulative meme coins, især dem knyttet til kendte personer. Mens tilhængere insisterer på, at projektet forbliver levedygtigt, fortsætter efterforskere med at undersøge dets forbindelser til potentielle markedsmanipulationer.





