XRP ETF’er er endnu ikke officielt tilgængelige i USA. Men med Bitcoin- og Ethereum-ETF’er der allerede er godkendt, skifter fokus til potentialet for Solana- og XRP ETF’er i 2024. Denne XRP ETF-guide forklarer alt om XRP-specifikke børshandlede fonde (ETF’er). Vi dækker deres globale tilgængelighed, fordele og risici samt relevansen af SEC-regler i USA og investeringsprocessen.
Hvad er en XRP ETF?
En XRP ETF eller børshandlet fond sporer værdien af Ripple Labs’ kryptovaluta, XRP. Ved at købe aktier i en XRP-ETF kan investorer få eksponering for XRPs præstation uden selv at skulle købe, opbevare eller administrere den digitale valuta direkte.
Tænk på en XRP ETF som et finansielt produkt, der har XRP som sit underliggende aktiv. Fondens ledelse udsteder aktier til investorer. Disse aktier kan derefter handles på de finansielle markeder ligesom andre aktier. Det primære mål med en XRP ETF er at følge aktivets kurs og give investorer mulighed for at drage fordel af prisbevægelserne på XRP uden direkte at eje kryptoen.
“XRP ETF vil ændre den tilgængelige XRP-forsyning og forårsage højere XRP priser.”
Will Fix, kryptoanalytiker: Skrevet på X
Hvordan fungerer en XRP ETF-struktur?
Enhver XRP ETF-guide ville være ufuldstændig, hvis vi ikke diskuterede produktets struktur. Her er en forenklet forklaring.
- Underliggende aktiv: Det centrale aktiv er XRP
- Forvaltning: Arbejde udført af professionelle fondsforvaltere, som får ansvaret for at følge XRP ETF-prisen.
- Handelsplatforme: Når der er opnået myndighedsgodkendelse i overensstemmelse med SEC-reglerne, forventes XRP ETF’en at blive noteret på større børser.
Hvordan kan en XRP ETF sammenlignes med en direkte XRP investering?
At investere direkte i XRP indebærer at købe aktivet og opbevare det i en kryptowallet. Denne metode kan stadig være noget kompliceret for ikke-web3-kendte og indebærer nogle sikkerhedsrisici.
Til sammenligning giver investering i en XRP ETF en mere enkel og sikker måde at få eksponering mod XRP på, da fonden håndterer opbevaring og forvaltning af digitale aktiver.
XRP ETF-pris: Hvordan bestemmes den?
En række faktorer ligger bag prisfastsættelsen og standardiseringen af XRP ETF’er. Lad os tage et kig.
Oprettelse og indløsning
Denne proces involverer autoriserede deltagere, som køber store mængder XRP, når efterspørgslen efter ETF’en stiger. De autoriserede deltagere leverer derefter XRP-enhederne til ETF-udbyderen. Til gengæld udsteder ETF-udbyderen nye aktier i XRP-ETF ‘en til de autoriserede deltagere. Denne proces øger udbuddet af ETF-aktier og sikrer, at ETF-prisen ikke afviger væsentligt fra XRP-prisen.
Indløsningsdelen sker, når efterspørgslen efter XRP ETF’en falder. De autoriserede deltagere returnerer ETF-aktier til ETF-udbyderen. ETF-udbyderen returnerer derefter den tilsvarende mængde XRP til de autoriserede deltagere. Det sænker udbuddet af ETF-aktier og tilpasser XRP ETF-prisen til det underliggende aktiv.
Andre faktorer
Ud over oprettelses- og indløsningscyklussen omfatter andre faktorer, der påvirker prisen på XRP ETF’erne, markedslikviditet, deltagelse af institutionelle investorer eller mangel på samme, lovgivningsmæssige udfordringer og meget mere.
Hvordan vil en XRP ETF fungere?
Mens markedsprisen på en XRP ETF for det meste bestemmes af værdien af XRP, er der flere elementer involveret, herunder Net Asset Value (NAV). NAV beregnes ved at dividere den samlede værdi af de XRP, som fonden ejer, med antallet af udestående ETF-aktier. Det giver et benchmark for ETF’ens markedspris.
En anden tilgang til at forstå, hvordan XRP ETF’er fungerer, er at se på de arbitragemuligheder der er i spil. Du autoriserede deltagere udnytter arbitragemuligheder for at holde ETF-prisen på linje med NAV. Hvis ETF-aktierne handles til en præmie (over NAV), kan de sælge dem og købe XRP og derefter indløse dem til XRP. Hvis ETF-aktierne handles med rabat (under NAV), kan de købe dem og sælge XRP og derefter oprette nye ETF-aktier med XRP.
Denne cyklus, som også er en del af oprettelses- og indløsningsprocessen, holder prisen på en XRP-ETF stabil midt i markedsvolatiliteten.
Vidste du det? Fonde anvender forskellige metoder til at sikre, at deres aktiekurser nøje følger markedsprisen på det underliggende kryptoaktiv, herunder XRP for XRP ETF’er. Det omfatter brug af prisfastsættelsesalgoritmer i realtid og periodiske justeringer af aktivpuljen.
Forståelse af risiciene ved en XRP ETF
Som enhver anden investering har en XRP ETF risici. Her er en hurtig liste over nogle få.
- Volatilitet på markedet
- Regulatoriske risici
- Høje administrationsgebyrer
- Modpartsrisici, der involverer de enheder, der forvalter ETF’erne
- Likviditetsrisici, især i perioder med markedsstress
- Fejl i prissporing
- Teknologiske risici i forbindelse med teknologiske fejl, hacking og meget mere.
- Ændring af markedsstemning og udbredelse
Global tilgængelighed af XRP ETF’er
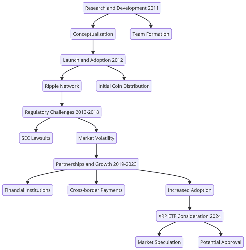
I USA er XRP ETF’er endnu ikke blevet godkendt. Securities and Exchange Commission (SEC) er fortsat forsigtig med at godkende krypto-ETF’er, og XRP er ingen undtagelse. Der er dog en vis optimisme at spore hos XRP-indehavere og ETF-søgere, især i forbindelse med valget og muligheden for endnu et Trump-præsidentskab.
Hvad angår global tilgængelighed, er Europa førende med hensyn til at indføre kryptospecifikke produkter. Flere europæiske lande har godkendt børshandlede produkter (ETP’er), der sporer prisen på XRP.
Schweiz, der er kendt for sine gunstige regler for finansielle markeder, har noteret flere krypto-ETP’er, herunder dem, der sporer XRP. SIX Swiss Exchange har været førende på dette område.
Tyskland har også budt kryptoinvesteringsprodukter velkommen. Deutsche Börses Xetra-platform fører an og har noteret en række krypto-ETP’er, herunder dem, der er specifikke for XRP.
Ud over Europa, er Singapore kendt for sin progressive holdning til kryptovalutaer og blockchain-teknologi. Monetary Authority of Singapore (MAS) har etableret en lovgivningsmæssig ramme, der kan understøtte introduktionen af XRP ETF’er i fremtiden. Ethvert potentiale her er dog spekulativt.
Her er tre af de bedste XRP-specifikke kryptoprodukter, der handles globalt, og som kan drive en yderligere udbredelse.
1. 21Shares Ripple XRP ETP (AXRP)
- Type: ETP
- Børs: SIX Swiss Exchange, Schweiz
- Nytteværdi: Følger udviklingen i XRP og er 100% understøttet af XRP
2. CoinShares fysiske XRP (A3GRUE)
- Type: ETN
- Børs: Xetra, Tyskland
- Nytteværdi: Giver eksponering for værdien af XRP med en sikkerhedsstillet gældsforpligtelse bakket op af fysisk XRP.
3. Fidelity Investments Platform XRP ETP
- Type: ETP
- Udveksling: Tilgængelig på Fidelity Investments’ platform, administreret af 21Shares
- Nytteværdi: Denne ETP giver investorer mulighed for at få eksponering mod XRP gennem et reguleret finansielt produkt. Selvom den oprindeligt blev lanceret af Amun AG, handles den nu under 21Shares-mærket.
XRP vs. XRP ETF
Vi har allerede overvejet forskellene mellem at investere i en XRP ETF og den selvstændige XRP-krypto, men her er nogle andre indsigter i de to muligheder:
| Funktion | XRP | XRP ETF |
| Ejerskab | Direkte ejerskab af XRP | Indirekte ejerskab via aktier i ETF’en |
| Forvaltning | Selvadministreret | Professionelt forvaltet af fondsforvaltere |
| Likviditet | Afhængig af kryptobørser | Høj likviditet på større børser efter godkendelse |
| Gebyrer | Børsgebyrer, wallet-omkostninger | Administrationsgebyrer, handelsgebyrer |
| Regulatorisk tilsyn | Varierer fra land til land | Underlagt SEC-regler og andre regulerende organer |
| Tilgængelighed | Kræver forståelse af krypto | Tilgængelig via traditionelle mæglerkonti |
| Volatilitet på markedet | Høj volatilitet | Volatilitet styres gennem diversificering |
| Risikostyring | Selvforvaltet risiko | Professionel risikostyring |
Især investering i en XRP ETF tilbyder en mere struktureret og reguleret vej. Det gør det til en mere attraktiv mulighed for dem, der foretrækker professionel forvaltning og høj likviditet på trods af ekstra gebyrer.
XRP ETF vs. Bitcoin ETF
Bitcoin-ETF’er var den første store ændring, hvor godkendelsen i USA markerede et vendepunkt og en indgang til godkendelse af andre krypto-ETF’er. Se her, hvordan en Bitcoin ETF kan sammenlignes med en XRP ETF.
| Funktion | XRP ETF | Bitcoin ETF |
| Regulatorisk status | Mere kontrol på grund af igangværende juridiske problemer omkring XRP | Generelt mere accepterede og etablerede lovgivningsmæssige rammer for Bitcoin-ETF’er |
| Markedets modenhed | Fremvoksende, færre produkter tilgængelige | Modent, med flere veletablerede produkter |
| Administrationsgebyrer, når de er godkendt | Typisk højere på grund af nichemarkedet | Ofte lavere på grund af stordriftsfordele |
| Likviditet | Høj likviditet, men mindre end Bitcoin-ETF’er | Meget høj likviditet på grund af bredere markedsaccept |
| Handelsvolumen | Generelt lavere handelsvolumen | Højere handelsvolumen afspejler større udbredelse |
| ETF-udstedere | Færre udstedere på grund af kompleksiteten i lovgivningen | Flere udstedere med en bred vifte af produkter (i øjeblikket 11 udstedere) |
| Markedsopfattelse | Betragtes som mere spekulativ | Betragtes som en mere stabil og etableret investering |
| Data om historiske resultater | Begrænsede historiske data | Omfattende historiske data til rådighed for analyse |
| Brug af investering | Bruges ofte til diversificering i alternative kryptoaktiver | Bruges ofte som en primær investering i digitale aktiver |
XRP ETF vs. ETH ETF
Ethereum-ETF’er er de nyeste skud på stammen. Her er, hvordan de sammenlignes med XRP ETF’er.
| Funktion | XRP ETF | Ethereum ETF |
| Antal udstedere | Færre udstedere, hvoraf 21Shares er en, der tilbyder tjenester som XRP ETP | Flere udstedere med de mere fremtrædende, herunder Fidelity, VanEck og flere. |
| Regulatorisk miljø | XRP ETF’er står over for flere lovgivningsmæssige forhindringer, især i USA. | Ethereum-ETF’er har oplevet mere gunstige lovgivningsmæssige forhold med flere godkendte spot Ethereum-ETF’er |
| Administrationsgebyrer (når de er godkendt til handel) | Typisk højere på grund af det specialiserede marked Eksempel: 21Shares Ripple XRP ETP har et TER på ca. 2,50 % p.a. | Ofte lavere på grund af et større marked og bredere accept |
| Investeringsfokus | Primært til diversificering på kryptomarkedet | Bruges ofte til både primær investering og diversificering |
Er XRP ETF’er fordelagtige?
XRP ETF’er tilbyder en ny form for porteføljediversificering. Mens Bitcoin- og ETH-ETF’er er blevet mainstream, afslører denne XRP ETF-guide, hvordan ETF-specifik eksponering for det Ripple-støttede aktiv kan tilbyde smagen af mere ustabil krypto – pakket ind i et reguleret finansielt produkt. Samlet set vil XRP-godkendelse tilføje yderligere legitimitet til kryptoverdenen og tilskynde flere institutionelle investorer til at overveje decentrale aktiver.
Især kan du købe XRP ETF’er fra traditionelle handelsplatforme, forudsat at de er noteret i din region. Det giver en vis sikkerhed, men husk, at alle investeringsprodukter er forbundet med risiko, og at der aldrig er garanti for fortjeneste. Med igangværende retssager skal man være opmærksom på, at XRP som aktiv heller ikke er en SEC-favorit. Det tæller imod sandsynligheden for en kommende eller hurtig XRP ETF-godkendelse i USA.





